政策法规
您当前的位置:首页 > 新闻中心 > 政策法规

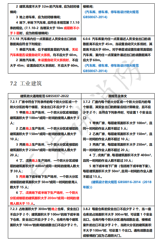
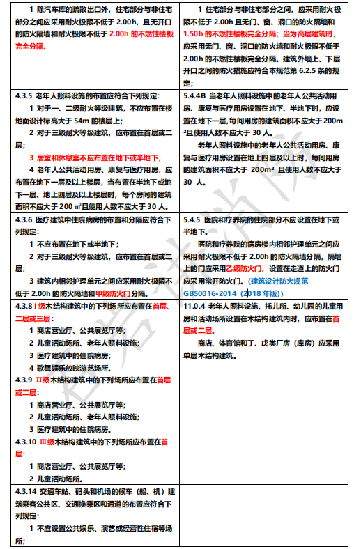
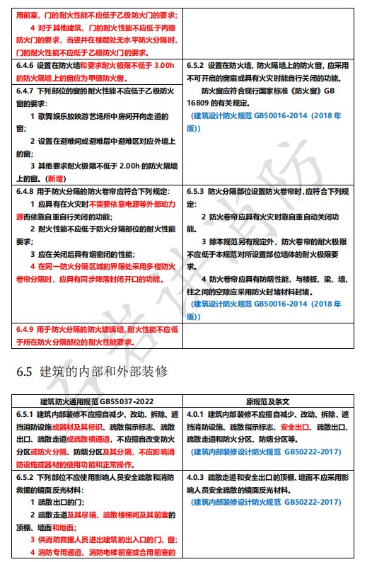
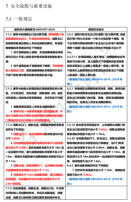
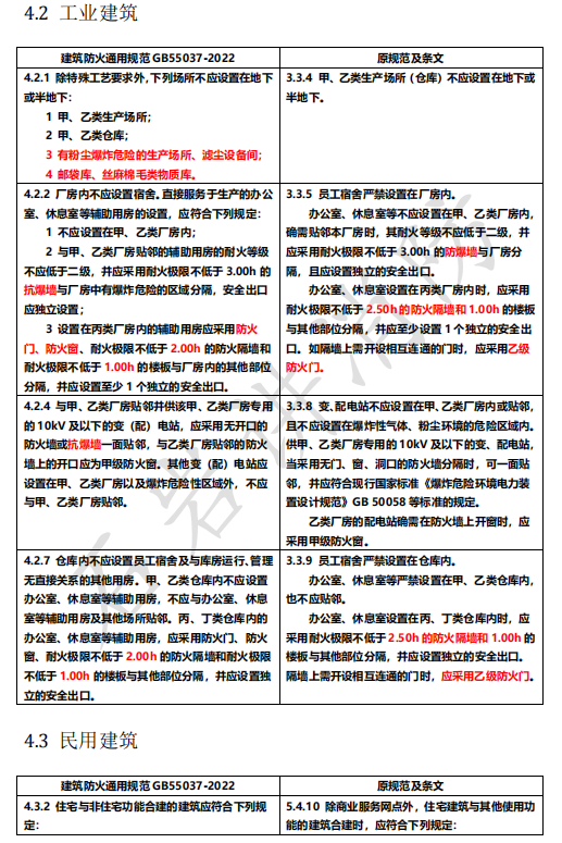
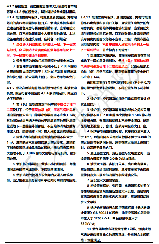
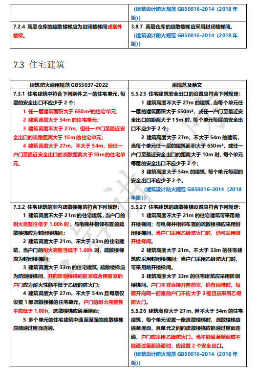
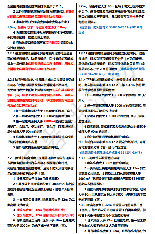
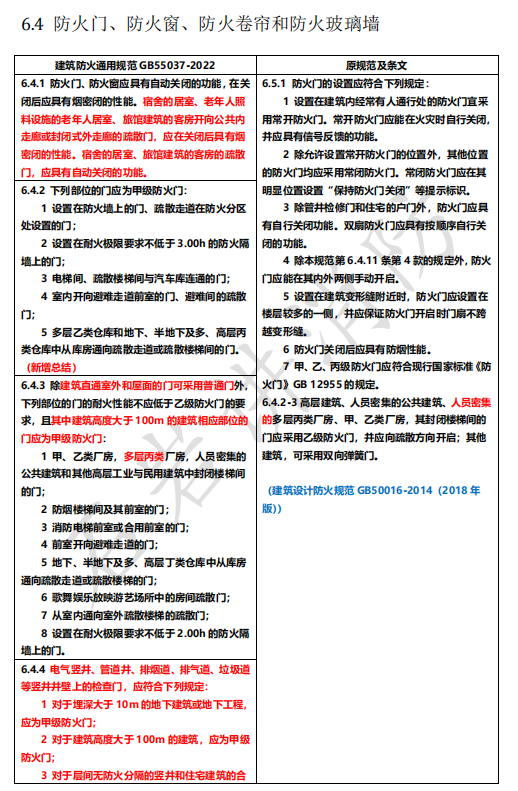
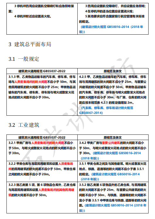
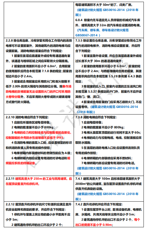
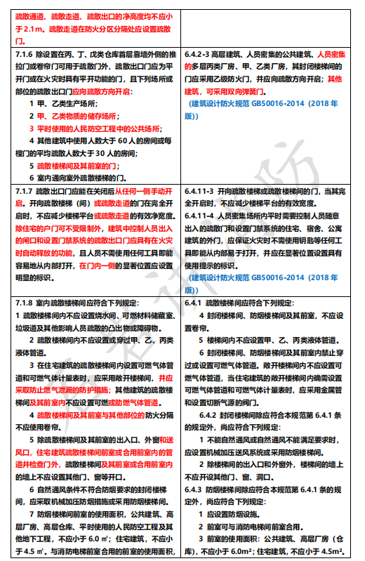
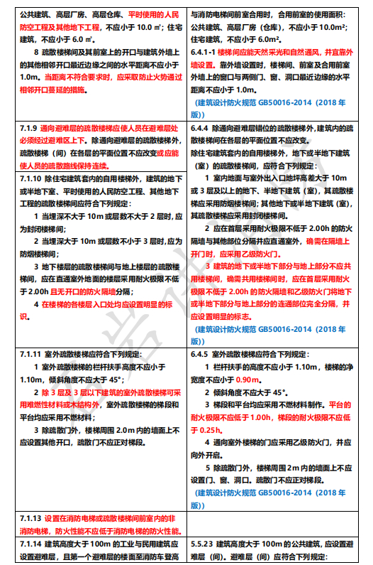
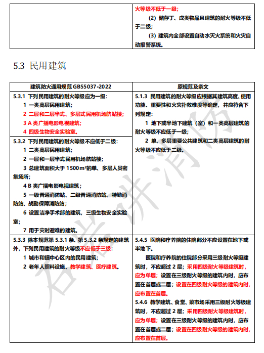
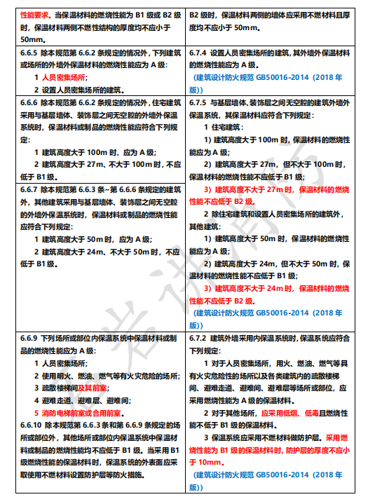
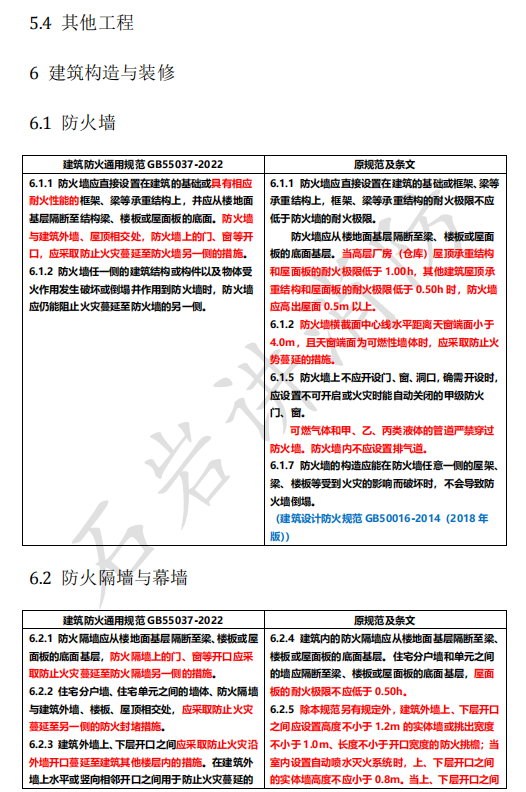
新版《建筑防火通用规范》,新旧对比一览表

来源: 消防工程   发布时间: 2026年4月7日   浏览次数: 17  

2023年1月19日,住建部发布国家标准《建筑防火通用规范》,编号为GB 55037-2022,自2023年6月1日起实施。

本规范为强制性工程建设规范,全部条文必须严格执行。强制性工程建设规范实施后,现行相关工程建设国家标准、行业标准中的强制性条文同时废止。

以下是新旧规范最全对比

建议收藏备用

联系方式
地址:合肥市蜀山区合作化南路馨怡家园商务用房4楼
电话:0551-6511 8599
Copyright © 2022 正煜建设集团有限公司 版权所有
皖ICP备2022011016号