
退休建造师彻底出局!2025年起资质申报大变天
一纸文书,退休建造师的证书价值断崖式下跌
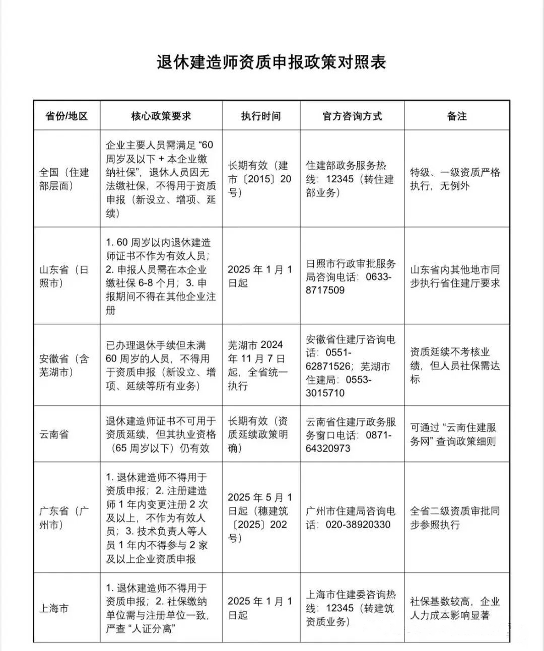
近年来,建筑行业关于退休建造师证书能否用于企业资质申报的问题争议不断,如今这一争议终于有了明确答案。多地住建部门陆续发布新规,60周岁以下退休人员持有的建造师证书,自2025年1月1日起将不再作为建筑业企业资质申报的有效人员。
这一政策变化源自《建筑业企业资质管理规定和资质标准实施意见》第38条第5款的明确规定:“企业主要人员应满足60周岁及以下且由企业为其缴纳社会保险的要求。”两个条件必须同时满足,而退休人员无法缴纳社保,自然失去了资质申报的资格。
一、多地明确发文,退休建造师证书资质申报功能被取消
今年以来,多地主管部门密集发文,明确退休建造师证书在资质申报中的限制。
日照市行政审批服务局在《办理建筑业企业资质许可相关业务的温馨提示》中明确规定:根据省住建厅资质审批管理的有关要求,自2025年1月1日起,60周岁以内退休人员使用建造师证书的,不再作为有效人员认定。
安徽省住建厅更是直接回复了网友咨询:不可以!已办理退休手续但未满60周岁的人员,不能用于资质申报(新设立、增项、延续等)。
云南省住建厅印发的《建筑业企业资质到期延续常见问题解答》也明确回答:建造师属企业主要人员,应满足60周岁及以下且由企业为其缴纳社会保险的要求。故,退休人员证书不可在资质延续中使用。
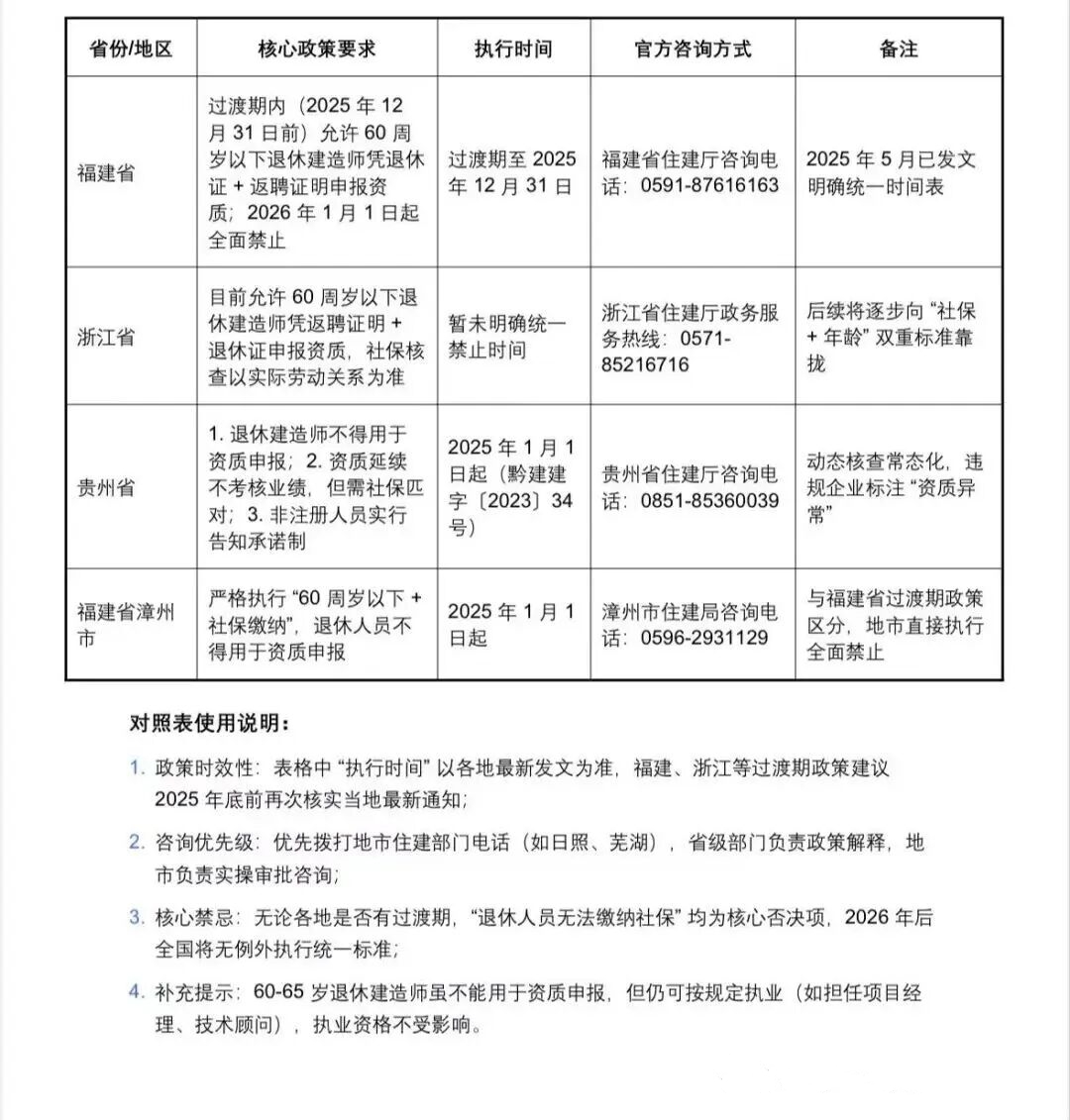
除上述地区外,福建漳州、贵州、湖南等地也出台了类似规定。这一政策趋势正在全国范围内蔓延,退休建造师在资质申报领域即将彻底出局。


二、政策背后,厘清资质申报与执业注册的区别
为何退休建造师的证书在资质申报中会受限?这需要厘清两个概念:资质申报与执业注册。
《注册建造师管理规定》明确,一级建造师注册的年龄限制为65周岁。超过65岁后,才不予初始注册、延续注册或变更注册。这意味着,65岁以下的退休建造师仍然可以合法执业,担任项目经理等职务。
然而,资质申报是完全不同的管理系统。《建筑业企业资质管理规定和资质标准实施意见》规定,企业主要人员必须满足“60周岁及以下且由企业为其缴纳社会保险”两个条件。
退休人员由于无法缴纳社保,因此不能满足第二个条件。这就造成了60-65岁之间的建造师证书可以用于执业,却不能用于资质申报的特殊情况。
三、社保缴纳成硬指标,6-8个月缴纳时限成新门槛
新政策不仅关注人员年龄和退休状态,更加强调社保缴纳的连续性。多地规定,为企业申报资质的人员,需要在本企业缴纳社保满一定年限,一般为6至8个月。
以日照市的规定为例:企业9月初申报资质,应缴纳6-8月社保,在此期间建造师不应注册在其他公司。这意味着,企业在准备资质申报时,必须提前半年以上规划人员配置,并确保社保连续缴纳。
这一政策彻底改变了过往“临时借证”应付资质检查的做法。社保记录成为人员归属的硬指标,迫使企业建立真实、稳定的全职技术团队,从根本上杜绝“人证分离”的乱象。
四、政策变革动因,打击挂证与促进行业健康发展
这一系列政策调整的背后,是住建管理部门对建筑行业长期存在的“证书挂靠”现象的精准打击。
退休建造师挂证现象普遍存在,一方面,企业使用退休建造师证书,既不用承担社保费用,又能满足资质要求,大大降低了用工成本。尤其在北京、上海等高社保基数地区,一名退休建造师每年可为企业节省数万元成本。
另一方面,退休人员拿着退休工资,还能额外获得挂证收入,有的还能参与评标活动,实现“多重收益”。
这种挂证现象造成了不公平竞争,也变相挤压了年轻建造师的职业发展空间。老一辈不退出来,年轻人的机会就更少。新政策正是为了扭转这一局面,促使企业将机会留给年轻的全职建造师。
五、企业应对策略,构建真实稳定的技术团队
面对新规,建筑企业必须及时调整人员策略,构建真实稳定的技术团队。
提前招聘年轻建造师成为当务之急。企业需要确保注册人员年龄符合要求,并提前规划社保缴纳时间,避免因社保缴纳时限不足而影响资质申报。
优化内部社保管理也至关重要。案例显示,某企业因2024年12月社保显示“新办法转入(虚拟单位)”,导致2025年1-2月社保不连续,资质申报被拒。企业必须提前核查社保记录,确保缴费单位名称与申报企业完全一致。
此外,培训内部人员,鼓励年轻员工考取建造师证书,减少对外部挂证的依赖,是企业长远发展之道。新政策迫使企业构建真实、稳定、归属自身的技术力量核心,从根本上提升企业的技术实力和管理能力。
六、退休建造师价值转型,从资质申报到专业咨询
退休建造师虽然不能在资质申报中发挥作用,但其专业价值依然存在,只需要进行角色转换。深厚的实践积累是退休建造师无可替代的宝贵财富。他们可以转型为技术顾问,为复杂工程项目提供关键技术咨询和解决方案指导。
另一种出路是成为培训导师,将毕生经验系统化传授给新一代工程技术人员,为行业培养实战型人才。这种角色的转变,有效实现了专业价值的传递与转化。
对于个人执业,65岁以下的退休建造师依然可以在项目上执业,担任项目经理等职务。此外,施工图审查机构也是一个重要出路,因为审图机构审查人员原则上不得超过65岁,60岁以上审查人员不超过该专业审查人员规定数的1/2。
全国建筑市场监管公共服务平台数据显示,超过60岁的注册建造师占总数的比例不足5%,但其背后反映的“挂证”问题却影响深远。新政策正是向行业传递明确信号:资质审批将从严从实,杜绝任何形式的“人证分离”。
退休建造师的时代正在落幕,但建筑行业的专业化进程却因此迈出一大步。

