
《重大火灾隐患判定方法》
—— 新标准实施——

2025年4月25日,国家市场监督管理总局和国家标准化管理委员会联合发布了最新国家标准——GB 35181-2025《重大火灾隐患判定规则》,该标准将于2025年11月1日正式实施,并替代2017年版的旧标准。新标准在内容上进行了多项重要调整和完善,为重大火灾隐患的判定提供了更科学、更严格的依据。
一、术语和定义
删除了术语“重要场所”及其定义,增加了术语“儿童活动场所”“老年人照料设施”“劳动密集型企业”“多业态混合生产经营场所”及其定义。
3.5儿童活动场所
供12周岁及以下婴幼儿和少儿活动的场所。注:包括但不限于幼儿园、托儿所中供婴幼儿生活和活动的房间,设置在建筑内的儿童游乐厅、儿童乐园、儿童培训班、早教中心等儿童游乐、学习和培训等场所,不包括小学学校的教室等教学场所。
3.6老年人照料设施
为老年人提供集中照料服务,床位总数或可容纳老年人总数大于或等于20床(人)的老年人建筑。注:包括老年人全日照料设施和老年人日间照料设施,不包括其他专供老年人使用、非集中照料的设施或场所。
3.7劳动密集型企业
生产厂房或仓库具有丙类火灾危险性,且同一时间的生产、作业人数超过 50人,人均建筑面积小于 20㎡的生产制造类企业或具有分拣、加工、包装作业功能的仓储物流类企业。
3.9多业态混合生产经营场所
集餐饮、住宿、娱乐、商业、文化、体育、培训等两种及以上功能于一体的经营场所;通过自营、分租、转租形成,兼具生产、储存多功能于一体的劳动密集型企业的生产厂房和仓库。
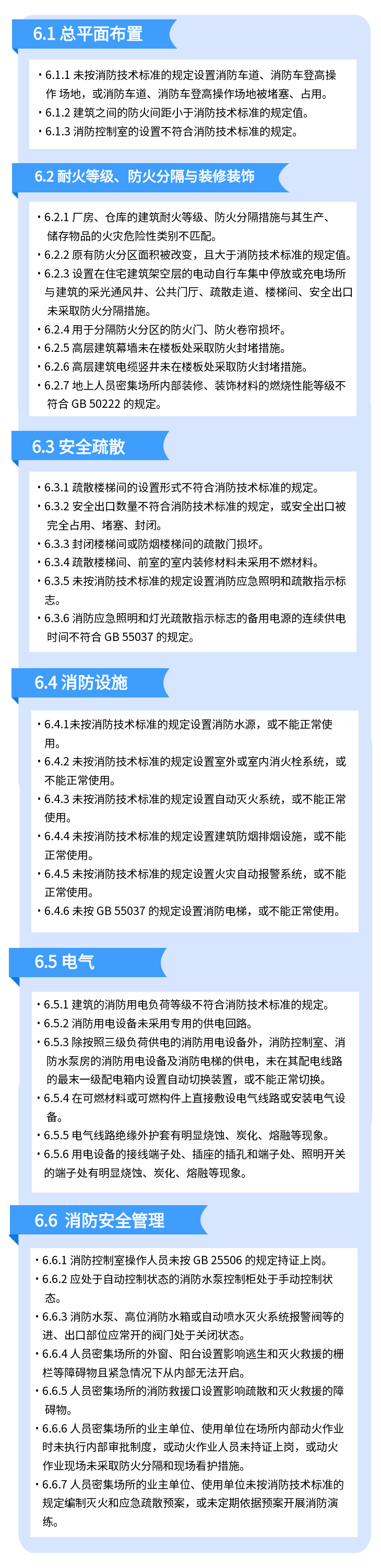
二、判定方法
4.1判定步骤
判定重大火灾隐患时,应依次按下列步骤进行:

4.2不应判定要素
不应判定为重大火灾隐患或作为重大火灾隐患的判定要素:
消防技术标准修订引起,但法律法规有明确规定的除外;
建筑、场所已停产停业或停止使用且经现场检查确认无现实火灾风险;
火灾隐患能立即整改消除,且当场整改完毕。
5直接判定要素
5.1建筑或场所具有下列情形之一的,应判定为重大火灾隐患:

5.2公共娱乐场所 、宾馆 、商店及集贸市场具有以下情形之一的,应判定为重大火灾隐患:

5.3儿童活动场所、老年人照料设施和医院的门诊楼、病房楼具有以下情形之一的,应判定为重大火灾隐患:

5.4劳动密集型企业的厂房、仓库内具有以下情形之一的,应判定为重大火灾隐患:

5.5易燃易爆危险品场所具有以下情形之一的,应判定为重大火灾隐患:

6.综合判定


