
7月24日,住建部官网发布公告,批准国家标准《建设工程施工现场消防安全技术规范》(GB50720-2011)局部修订的条文,自2025年11月1日起实施。标准名称修改为《建设工程施工现场消防安全技术标准》,标准编号修改为GB/T50720-2011。

可以看出规范和标准在用词上还是有差别的,并且修订之后改为推荐性国标,和现行的几个通用消防规范(全文强条)有区别。
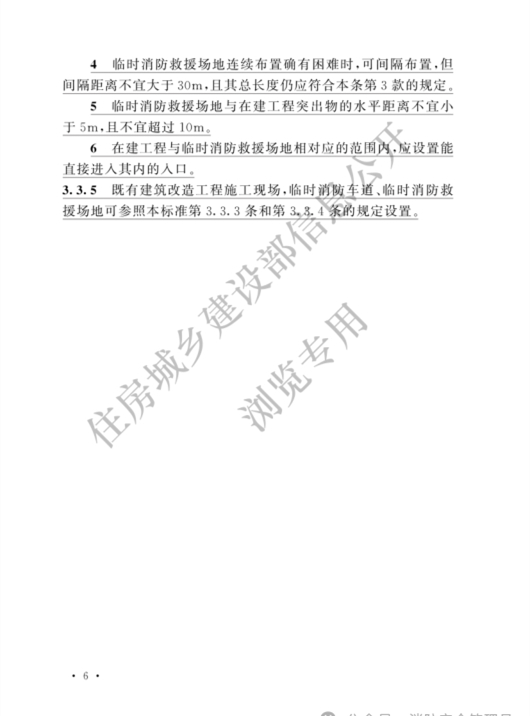
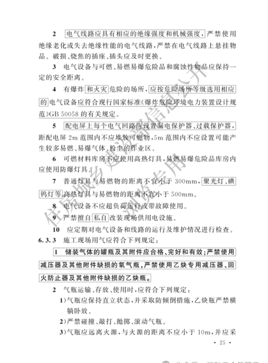
下面摘录4.3.3条的修订供参考,原4.3.3条以下内容全文删除:
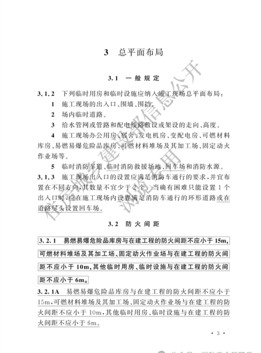
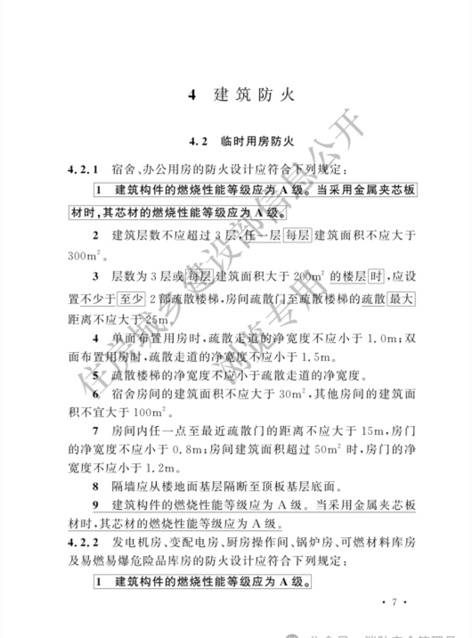
既有建筑进行扩建、改建施工时,必须明确划分施工区和非施工区。施工区不得营业、使用和居住;非施工区继续营业、使用和居住时,应符合下列规定:
1 施工区和非施工区之间应采用不开设门、窗、洞口的耐火极限不低于3.0h的不燃烧体隔墙进行防火分隔。
2 非施工区内的消防设施应完好和有效,疏散通道应保持畅通,并应落实日常值班及消防安全管理制度。
3施工区的消防安全应配有专人值守,发生火情应能立即处置。
4 施工单位应向居住和使用者进行消防宣传教育,告知建筑消防设施、疏散通道的位置及使用方法,同时应组织疏散演练。
5 外脚手架搭设不应影响安全疏散、消防车正常通行及灭火救援操作,外脚手架搭设长度不应超过该建筑物外立面周长的 1/2。
新修改为4.3.3A和4.3.3B,内容如下:
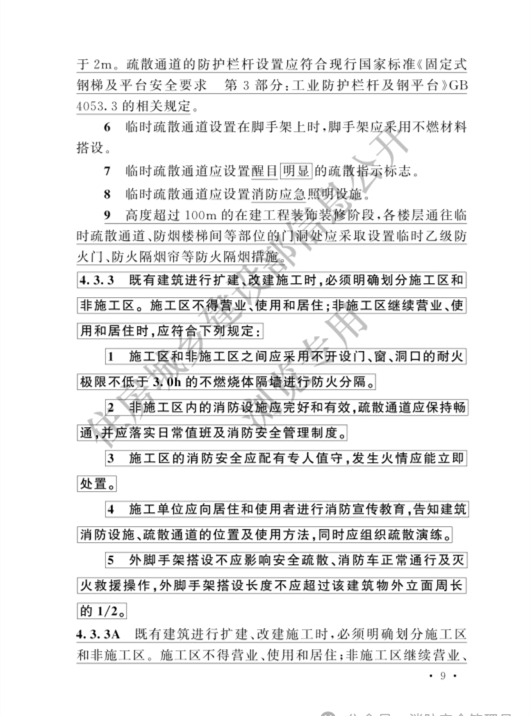
4.3.3A 既有建筑进行扩建、改建施工时,必须明确划分施工区和非施工区。施工区不得营业、使用和居住;非施工区继续营业、使用和居住时,应符合下列规定:
1 施工区和非施工区之间应采用不开设门、窗、洞口的耐火极限不低于3.00h的不燃烧体隔墙进行防火分隔。
2非施工区内的消防设施应完好和有效,疏散通道应保持畅通,并应落实日常值班及消防安全管理制度。
3 施工期间的消防安全应配有专人值守,发生火情应能立即处置。
4 在施工区、非施工区主要出入口位置应张贴公告,公示施工范围、期限、安全提示、联系人及联系方式等信息内容和建筑消防设施、疏散通道的位置及使用方法。
5 外脚手架搭设不应影响安全疏散、消防车正常通行及灭火救援操作,外脚手架搭设长度不应超过该建筑物外立面周长的1/2。
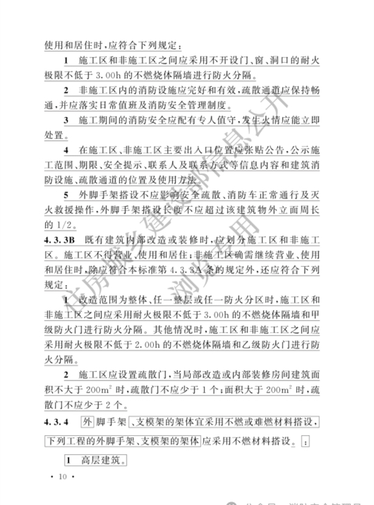
4.3.3B 既有建筑内部改造或装修时,应划分施工区和非施工区。施工区不得营业、使用和居住; 非施工区确需继续营业、使用和居住时,除应符合本标准第4.3.3A条的规定外,还应符合下列规定:
1 改造范围为整体、任一整层或任一防火分区时,施工区和非施工区之间应采用耐火极限不低于3.00h的不燃烧体隔墙和甲级防火门进行防火分隔。其他情况时,施工区和非施工区之间应采用耐火极限不低于2.00h的不燃烧体隔墙和乙级防火门进行防火分隔。
2 施工区应设置疏散门,当局部改造或内部装修房间建筑面积不大于200m2时,疏散门不应少于1个;面积大于200m2时,疏散门不应少于2个。
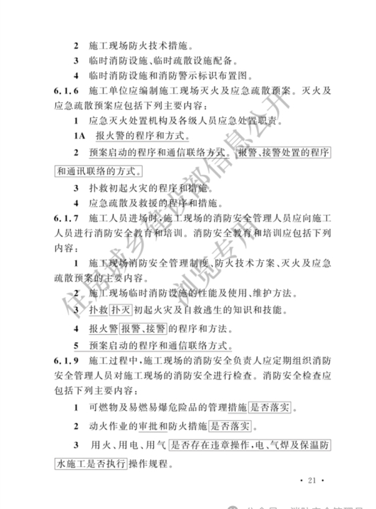
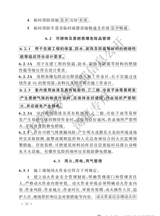
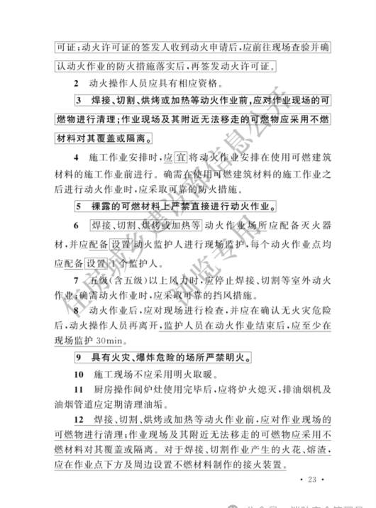
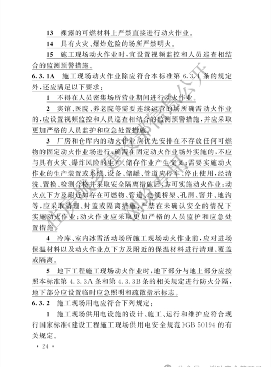
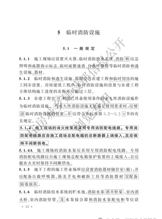
标准全文如下:














、

















