
一、消防泵
依据《消防泵 GB6245-2025》第13.1条:每台消防泵应具有固定安置的铭牌,铭牌应由耐腐蚀金属材料制成并置于易见位置,且应标明产品使用期限为20年。
二、防排烟风机
《防烟排烟风机进场验收及维修保养要求》T/CPQS XF011-2024
4.3.10 报废
修复和更换过程中存在下述问题的产品、部件及材料应报废,生产企业不应再次使用:
a)送修的防烟排烟风机不符合强制性标准要求的;
b)未达到使用年限,但其技术参数达不到要求无法正常工作且无法维修时应报废;
c)经历火灾事故受到高温烟气烘烤严重熏烤或已出现热变形的;
d)风机壳体或叶片经外力作用变形较大,存在振动刮碰或噪声增大隐患的;
e)经测定电机绝缘等级小于F级的;
f)风机壳体或叶片外部涂层有大面积起皮脱落,脱落面积大于外露面积的三分之一的;
g)风机壳体或叶片外表面、动力传动部件表面、底座表面目视可见有腐蚀凹坑的所占面积达到外露面积的三分之一的;
h)经核查不符合消防产品市场准入制度的;
i)未经生产企业或其授权维修机构维修的;
j)法律或法规明令禁止使用的;
k)达到表1规定最高报废年限的;
l)防烟排烟风机必须报废的其他情况。

三、火灾探测报警产品
《火灾探测报警产品的维修保养与报废 GB29837-2013》
6.1.1 火灾探测报警产品使用寿命一般不超过12年,可燃气体探测器中气敏元件、光纤产品中激光器件的使用寿命不超过5年。生产企业应在产品说明书中明确规定产品的预期使用寿命。
6.1.2 产品达到使用寿命时一般应报废。若继续使用,应对所有达到使用寿命的产品每年逐一按本标准维修检测要求和接入复检要求进行检测,并进行系统性能测试,所有检测结果均应合格。
四、消防水带
《消防水带产品维护、更换及售后服务 T/CPQS XF006—2023》
4.4.1.3 自产品出厂检验合格之日起,消防水带最高报废年限为6年。消防水带产品生产者、生产企业对其出厂产品有效期有专门说明的,最高报废年限按照两者最低的年限为准。
五、防火门
《防火门产品维修、更换及售后服务 T/CPQS XF013-2025》
4.4.3 存在下述情况之一的,应报废并更换:
a)防火门不符合强制性标准要求的;
b)永久性流向标识不能识别;
c)防火门门框、门扇有严重变形;
d)防火门内部结构与型式检验报告不符;
e)防火门扇脱胶起鼓严重;
f)防火门扇存在装饰板面板与防火板脱层严重;
g)非生产者、生产企业授权的防火门维修机构维修过的;
h)法律或法规明令禁止使用的;
i)国家、地方监督抽查结论为不合格,但进入维修环节的;
j)防火门必须报废的其他情况;
k)防火门最高报废年限(出厂之日起)按表1的规定执行。

4.5维修
4.5.1 防火门自出厂之日起,使用期限满3年应进行首次维修;当使用环境、防护要求等发生变化时,首次维修时间应适当提前。
4.5.2 自维修出厂之日起,防火门维修周期应符合表2的规定。当使用环境、防护要求等发生变化时,使用期限应适当缩短。

六、灭火器
《建筑灭火器配置验收及检查规范 GB50444-2008》
5.3.2 灭火器的维修期限应符合表5.3.2的规定。

《消防设施通用规范 GB55036-2022》
10.0.8 符合下列情形之一的灭火器应报废:
1 筒体锈蚀面积大于或等于筒体总表面积的1/3,表面有凹坑;
2 筒体明显变形,机械损伤严重;
3 器头存在裂纹、无泄压机构;
4 存在筒体为平底等结构不合理现象;
5 没有间歇喷射机构的手提式灭火器;
6 不能确认生产单位名称和出厂时间,包括铭牌脱落,铭牌模糊、不能分辨生产单位名称,出厂时间钢印无法识别等;
7 筒体有锡焊、铜焊或补缀等修补痕迹;
8 被火烧过;
9 出厂时间达到或超过表10.0.8规定的最大报废期限。

七、泡沫液
《泡沫灭火剂 GB15308-2025》
8.3 储存
泡沫液应在通风阴凉处储存,避免暴晒。储存温度应低于45℃并高于其最低使用温度。在满足储存条件的情况下,泡沫液的最低储存期为2年,超过储存期的产品,应定期进行试验以确定产品是否有效,试验项目应包括灭火性能。
八、厨房设备专用灭火剂
《厨房设备灭火装置技术规程》CECS233-2007
6.2.4 当采用厨房设备专用灭火剂时,每3年应更换灭火剂。
6.2.5对检查和试验中发现的问题应及时解决,对损坏或不合格的装置组件应立即更换,并应使装置恢复到正常工作状态。
九、过滤式消防自救呼吸器
《建筑火灾逃生避难器材第7部分:过滤式消防自救呼吸器 GB21976.7-2012》
8.5 产品有效期
产品有效期一般为3年。
十、化学氧消防自救呼吸器
《化学氧消防自救呼吸器 XF411-2003》
8.5 产品有效期为4年。
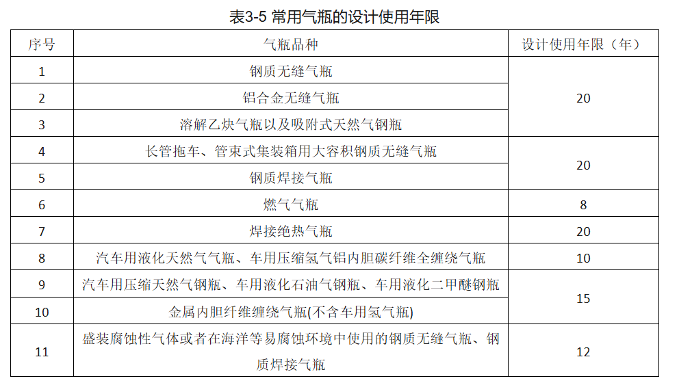
十一、气体灭火系统气瓶
《气瓶安全技术规程 TSG23-2021》在适用性方面存在一定争议。
根据相关消防规范的要求,“储存容器、驱动气体储瓶的设计与使用应符合国家现行《气瓶安全监察规程》及《压力容器安全技术监察规程》的规定”。
然而,《气瓶安全监察规程》以及《气瓶安全技术规程 TSG 23—2021》中均明确规定:本规程不适用于仅在灭火时承受瞬时压力的消防灭火用气瓶,以及手提式干粉灭火器用气瓶、水基型灭火器用气瓶。
此外,即将实施的《气体灭火系统及部件 GB25972-2024》要求在使用说明书中注明“灭火系统使用容器和气瓶的定期检验要求”。这一规定为气瓶的检验提供了新的依据。


另一句《通信建筑气体灭火系统用气瓶检测规程》T/CAICI21-2020第3.2条:
定期检验周期
a)盛装氮、惰性气体(混合气体)、二氧化碳及纯度≥99.999%的无腐蚀性高纯气体的气体灭火系统用气瓶,满5年检验1次;
b)盛装对瓶体材料能产生腐蚀作用的气体及常与海水接触的气体灭火系统用气瓶,满2年检验1次;
c)盛装卤代烃灭火剂(如:七氟丙烷、六氟丙烷、三氟甲烷等)的气体灭火系统用气瓶,满5年后每年进行外观检查,满10年检验1次;
d)在使用过程中,若发现气瓶有缺陷或对其安全可靠性有怀疑时,应提前进行检验;
e)库存或停用时间超过一个检验周期的气瓶,启用前应重新进行检验。
《气体灭火系统及部件 GB25972-2024》第8章:
使用说明书应按GB/T 9969进行编写,应至少包括下列内容:
a)灭火系统简介(主要是工作原理);
b)灭火系统安全使用警示;
c)灭火系统主要性能参数;
d)灭火系统示意图;
e)灭火系统操作程序;
f)部件的名称、型号规格、主要性能参数(含公布值)、安装使用及维护说明、注意事项;
g)灭火剂充装方法;
h)售后服务;
i) 包装、运输、储存要求;
j)灭火系统使用容器和气瓶的定期检验要求;
k)生产者名称、详细地址、邮编和电话。

