
国家消防救援局印发《消防行政处罚裁量权基准》,对各类消防违法情节及具体情形、量罚幅度作出明确规定,并依据情节设置五个处罚级别:轻微、较轻、一般、较重、严重,为各地处罚给出基准细则。该基准已经于2025年11月9日起正式施行,其中涉及消防控制室、消防设施操作员行政处罚内容如下:
消防控制室
违法行为:未按照规定落实消防控制室值班制度,或者安排不具备相应条件的人员值班的
法律规定:【部门规章】《高层民用建筑消防安全管理规定》第二十六条第一款、第二款
高层民用建筑消防控制室应当由其管理单位实行24小时值班制度,每班不应少于2名值班人员。消防控制室值班操作人员应当依法取得相应等级的消防行业特有工种职业资格证书,熟练掌握火警处置程序和要求,按照有关规定检查自动消防设施、联动控制设备运行情况,确保其处于正常工作状态。
处罚依据:
【部门规章】《高层民用建筑消防安全管理规定》第四十七条第四项
违反本规定,有下列行为之一的,由消防救援机构责令改正,对经营性单位和个人处2000元以上10000元以下罚款,对非经营性单位和个人处500元以上1000元以下罚款:(四)未按照规定落实消防控制室值班制度,或者安排不具备相应条件的人员值班的。
五个处罚级别:

消防设施操作员
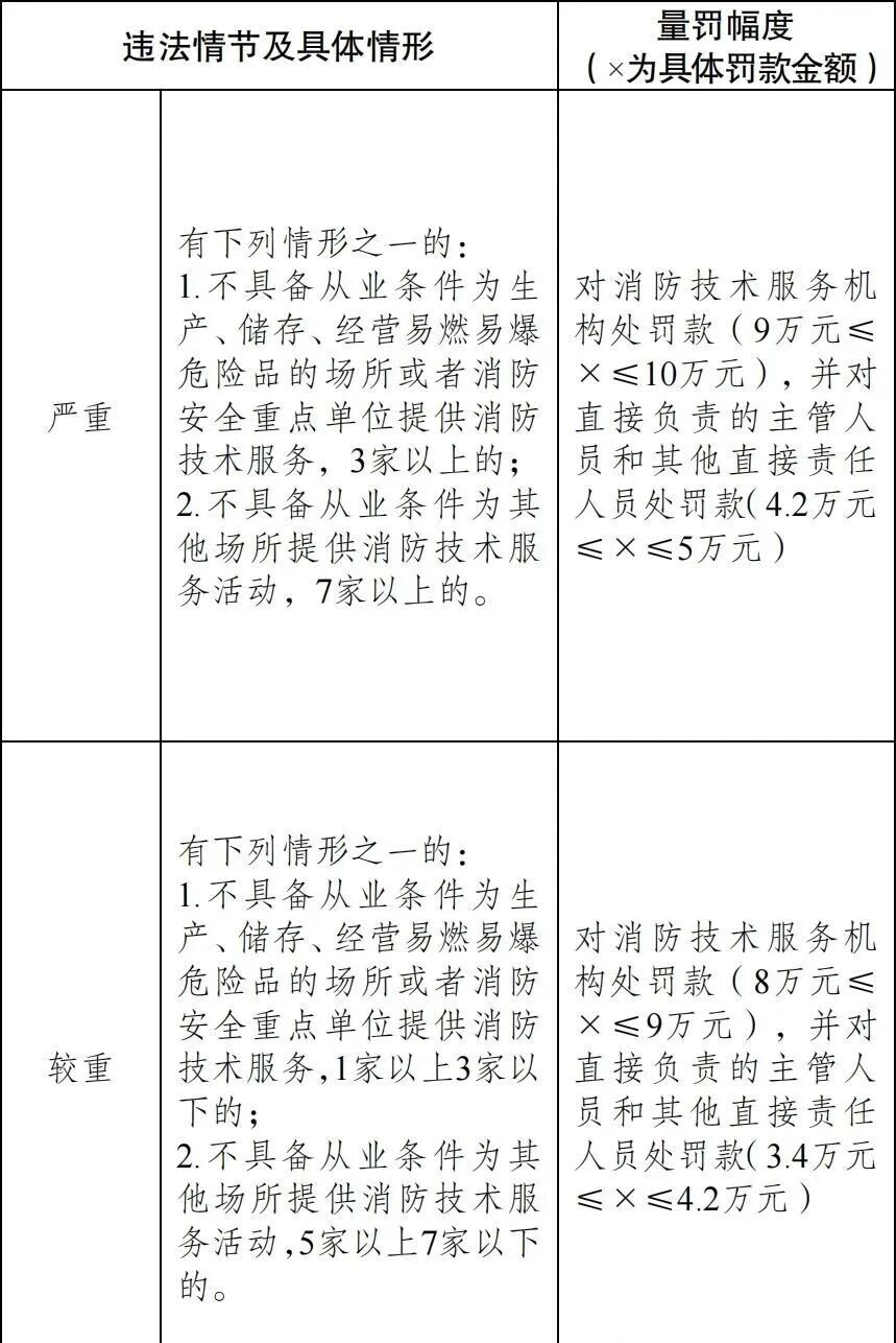
违法行为:消防设施维护保养检测、消防安全评估等消防技术服务机构,不具备从业条件从事消防技术服务活动的
法律规定:【法律】《中华人民共和国消防法》第三十四条
消防设施维护保养检测、消防安全评估等消防技术服务机构应当符合从业条件,执业人员应当依法获得相应的资格;依照法律、行政法规、国家标准、行业标准和执业准则,接受委托提供消防技术服务,并对服务质量负责。
处罚依据:【法律】《中华人民共和国消防法》第六十九条第一款
消防设施维护保养检测、消防安全评估等消防技术服务机构,不具备从业条件从事消防技术服务活动或者出具虚假文件的,由消防救援机构责令改正,处五万元以上十万元以下罚款,并对直接负责的主管人员和其他直接责任人员处一万元以上五万元以下罚款;不按照国家标准、行业标准开展消防技术服务活动的,责令改正,处五万元以下罚款,并对直接负责的主管人员和其他直接责任人员处一万元以下罚款;有违法所得的,并处没收违法所得;给他人造成损失的,依法承担赔偿责任;情节严重的,依法责令停止执业或者吊销相应资格;造成重大损失的,由相关部门吊销营业执照,并对有关责任人员采取终身市场禁入措施。
五个处罚级别:


违法行为:消防设施维护保养检测、消防安全评估等消防技术服务机构出具虚假文件的
法律规定:【法律】《中华人民共和国消防法》第三十四条消防设施维护保养检测、消防安全评估等消防技术服务机构应当符合从业条件,执业人员应当依法获得相应的资格;依照法律、行政法规、国家标准、行业标准和执业准则,接受委托提供消防技术服务,并对服务质量负责。
处罚依据:【法律】《中华人民共和国消防法》第六十九条第一款
消防设施维护保养检测、消防安全评估等消防技术服务机构,不具备从业条件从事消防技术服务活动或者出具虚假文件的,由消防救援机构责令改正,处五万元以上十万元以下罚款,并对直接负责的主管人员和其他直接责任人员处一万元以上五万元以下罚款;不按照国家标准、行业标准开展消防技术服务活动的,责令改正,处五万元以下罚款,并对直接负责的主管人员和其他直接责任人员处一万元以下罚款;有违法所得的,并处没收违法所得;给他人造成损失的,依法承担赔偿责任;情节严重的,依法责令停止执业或者吊销相应资格;造成重大损失的,由相关部门吊销营业执照,并对有关责任人员采取终身市场禁入措施。
五个处罚级别:


违法行为:消防设施维护保养检测、消防安全评估等消防技术服务机构不按照国家标准、行业标准开展消防技术服务活动的
法律规定:【法律】《中华人民共和国消防法》第三十四条
消防设施维护保养检测、消防技术服务机构不按照国家标准、行业标准开展消防技术服务活动的安全评估等消防技术服务机构应当符合从业条件,执业人员应当依法获得相应的资格;依照法律、行政法规、国家标准、行业标准和执业准则,接受委托提供消防技术服务,并对服务质量负责。
处罚依据:【法律】《中华人民共和国消防法》第六十九条第一款
消防设施维护保养检测、消防安全评估等消防技术服务机构,不具备从业条件从事消防技术服务活动或者出具虚假文件的,由消防救援机构责令改正,处五万元以上十万元以下罚款,并对直接负责的主管人员和其他直接责任人员处一万元以上五万元以下罚款;不按照国家标准、行业标准开展消防技术服务活动的,责令改正,处五万元以下罚款,并对直接负责的主管人员和其他直接责任人员处一万元以下罚款;有违法所得的,并处没收违法所得;给他人造成损失的,依法承担赔偿责任;情节严重的,依法责令停止执业或者吊销相应资格;造成重大损失的,由相关部门吊销营业执照,并对有关责任人员采取终身市场禁入措施。
五个处罚级别:


违法行为:消防设施维护保养检测机构的项目负责人或者消防设施操作员未到现场实地开展工作的
法律规定:【部门规章】《社会消防技术服务管理规定》第十八条第三项
消防技术服务机构在从事社会消防技术服务活动中,不得有下列行为:(三)消防设施维护保养检测机构的项目负责人或者消防设施操作员未到现场实地开展工作。
处罚依据:【部门规章】《社会消防技术服务管理规定》第二十八条第四项
消防技术服务机构违反本规定,有下列情形之一的,责令改正,处1万元以下罚款:(四)消防设施维护保养检测机构的项目负责人或者消防设施操作员未到现场实地开展工作的。
五个处罚级别:


