

前 言
本文件按照 GB/T1.1—2020《标准化工作导则 第1部分:标准化文件的结构和起草规则》的规定起草。
本文件代替 GB6245—2006《消防泵》,与 GB6245—2006相比,除结构调整和编辑性改动外,主要技术变化如下:
a) 更改了部分“术语和定义”(见第3章,2006年版的第3章);
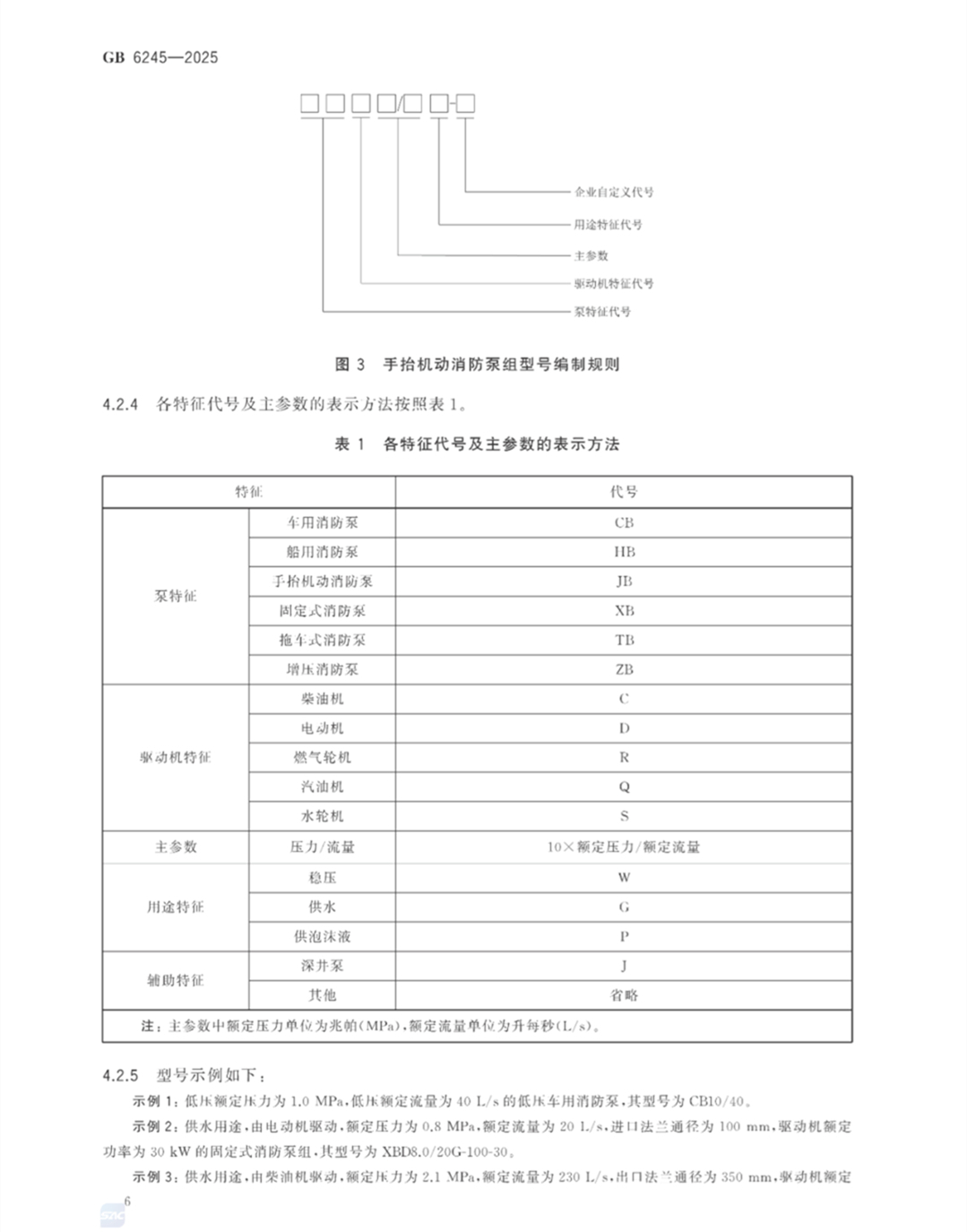
b) 更改了型号编制规则(见4.2,2006年版的4.2);
c) 增加了大流量车用消防泵滤网通过性能(见5.1.5);
d) 更改了车用消防泵引水时间(见5.7.1,2006年版的5.7.2);
e) 删除了深井、潜水消防泵相关规定(见2006年版的6.4.3);
f) 增加了对叶轮平衡性能要求(见5.1.10、6.1.8、7.1.10);
g) 增加了深井消防泵组轴承间距的要求(见6.1.9);
h) 更改了固定式消防泵组主要技术参数要求(见6.4,2006年版的6.4);
i) 更改了柴油机消防泵组燃油箱的容积要求(见6.9.2.2,2006年版的9.9.2.3);
j) 增加了柴油机消防泵组冷却水环路的要求(见6.9.6.4);
k) 增加了柴油机功率的修正要求(见6.9.8.2);
l) 删除了柴油机超负荷的要求(见2006年版的9.9.11);
m) 更改了手抬机动消防泵组的整机质量范围(见7.1.11,2006年版的9.11.1.8);
n) 更改了手抬机动消防泵组的倾斜性能要求(见7.10,2006年版的9.11.9);
o) 增加了供泡沫液消防泵组安全阀压力设定的要求(见8.1.8);
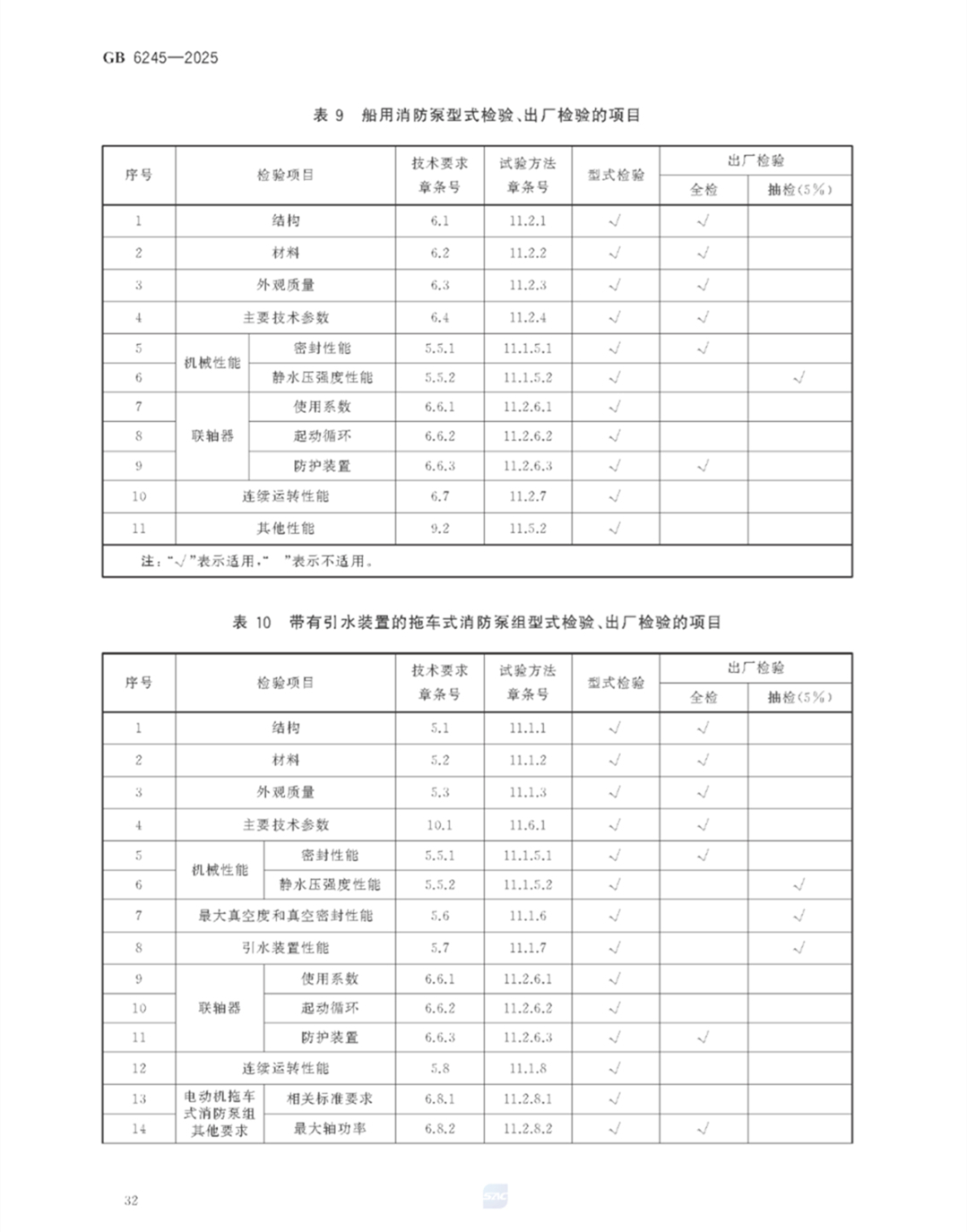
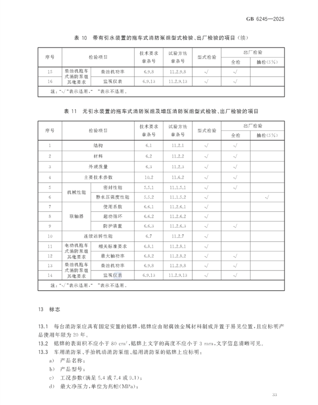
p) 增加了拖车式消防泵组及增压消防泵组的要求(见第10章);
q) 更改了出厂检验的要求(见12.3,2006年版的11.3);
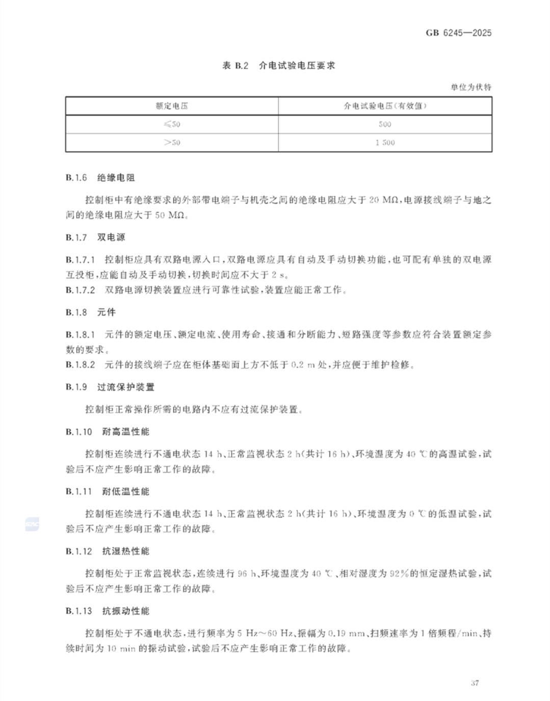
r) 增加了规范性附录“电动机消防泵组控制柜”(见附录 B);
s) 增加了规范性附录“柴油机消防泵组控制柜”(见附录 C)。
请注意本文件的某些内容可能涉及专利。本文件的发布机构不承担识别专利的责任。
本文件由国家消防救援局提出并归口。
本文件及其所代替文件的历次版本发布情况为:
———1986年首次发布为 GB6245—1986,1998年第一次修订,2006年第二次修订;
———本次为第三次修订。
其中第13.1条明确, 每台消防泵应具有固定安置的铭牌,铭牌应由耐腐蚀金属材料制成并置于易见位置,且应标明产品使用年限为20年。












































